3044永利集团(中国)有限公司
首页
部门概况
部门架构
联系方式
队伍建设
学工新闻
骨干辅导员
辅导员工作室
学风建设
就业指导
公寓文化
3044永利
奖助贷学
国防教育
办事指南
文件制度
学校主页
数字广商
首页
部门概况
部门架构
联系方式
队伍建设
学工新闻
骨干辅导员
辅导员工作室
学风建设
就业指导
公寓文化
3044永利
奖助贷学
国防教育
办事指南
文件制度
您所在的位置:
首页
-
文件制度
文件制度
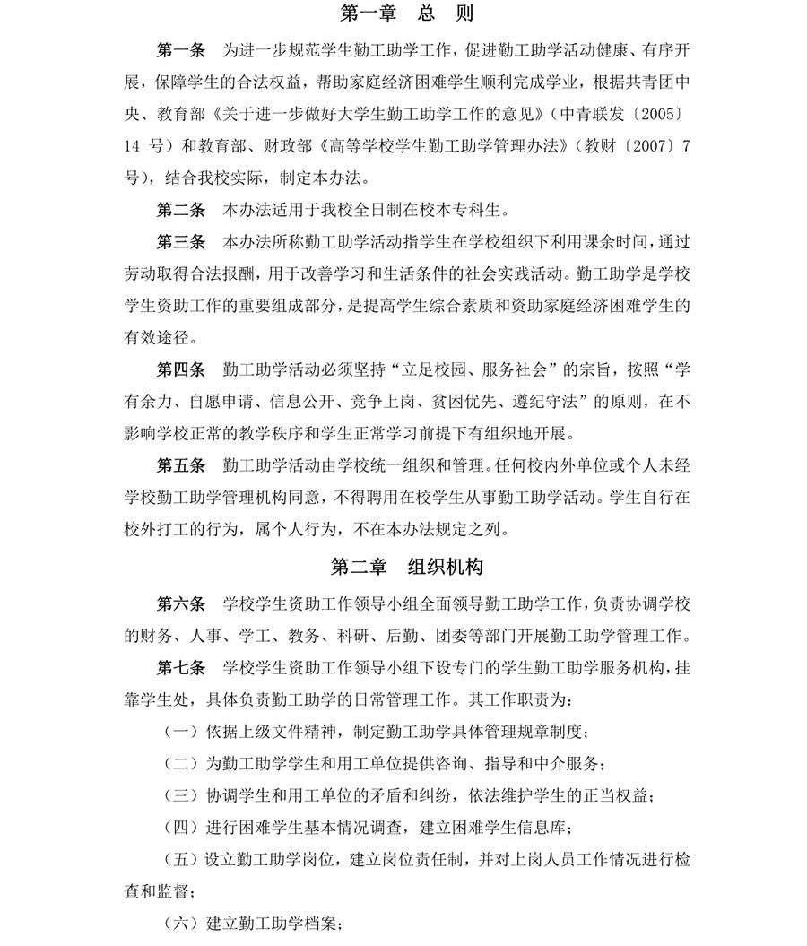
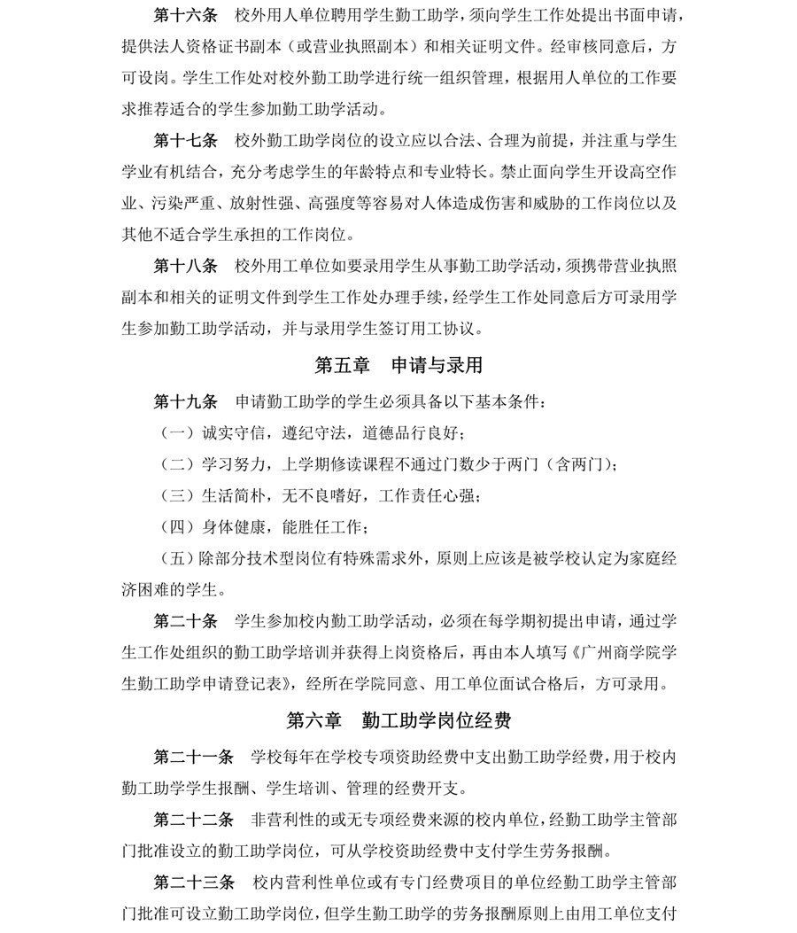
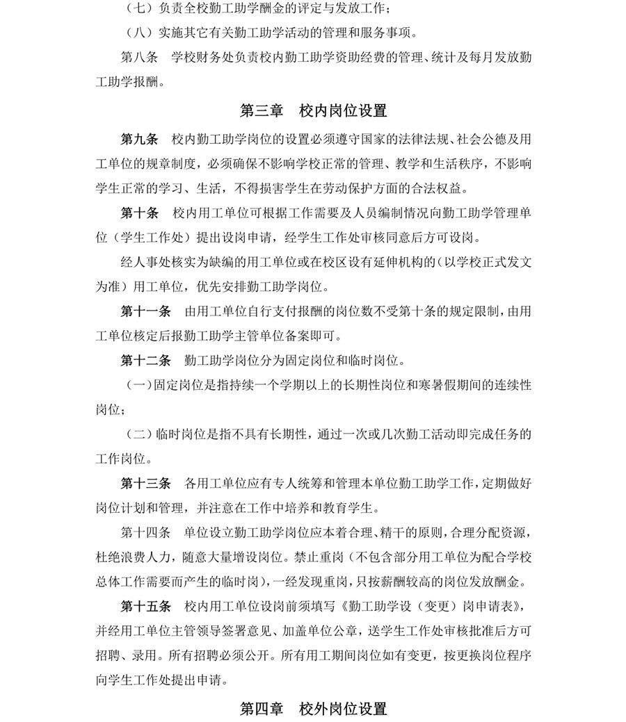
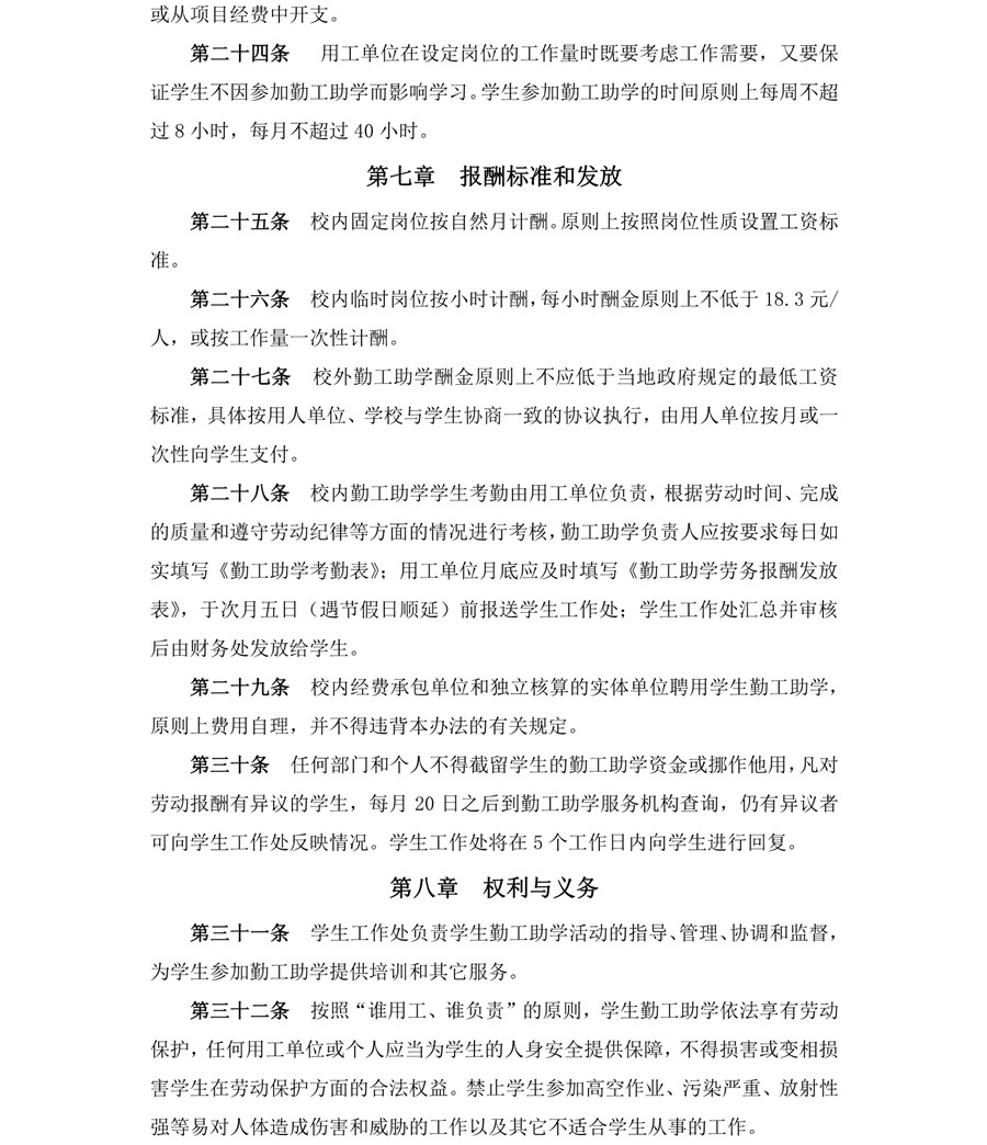
3044永利勤工助学管理办法(试行)
日期:2018-06-19
|
点击量: